深圳市迪芯达科技有限公司
13710654466
zhongwendeng@dxdkj.cn
首页
所有产品
车规BMS芯片
车规MCU芯片
工规MCU产品
IGBT,SiC,IPM,驱动芯片
车规LED光源
车规传感器
关于我们
公司介绍
办公环境
BMS全套评估板
车规MCU评估板
新闻中心
人事招聘
联系我们
首页
所有产品
车规BMS芯片
车规MCU芯片
工规MCU产品
IGBT,SiC,IPM,驱动芯片
车规LED光源
车规传感器
关于我们
公司介绍
办公环境
BMS全套评估板
车规MCU评估板
新闻中心
人事招聘
联系我们
BMS全套评估板
首页
/
BMS全套评估板
/
查看详情
BF8235评估板
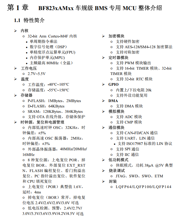
BF823xAMxx 车规级 BMS 专用 MCU 系列采用高性能的 Arm® CortexTM-M4F 的 32 位
内核,最高可工作于 80MHz。本系列产品集成 CAN-FD、LIN、UART、SPI、IIC 多种标准
通信接口;集成 12-bit SAR ADC、8-bit DAC、比较器等模拟外设;集成多种高级定时器模
块。封装形式为 LQFP64、LQFP100、LQFP144,专用于电池管理系统(BMS)。
Inquire Now
BMS全套评估板
BMS全套评估板
我们能帮你什么?
您可以通过任何方便的方式与我们联系。我们可以通过电子邮件或电话全天候提供服务。单击此处留言。
联系我们
BMS全套评估板
车规BMS AFE-BF8915A
阅读更多
产品详细信息
如有需要样品、评估板、规格书等资料,请联系!——钟总137 1065 4466
我要留言
如果您对我们的产品感兴趣,想了解更多细节,请在这里留言,我们会尽快回复您。
产品名称 :
BF8235评估板
上一篇
已经没有了
下一篇
BF8920评估板
首页
产品
关于我们
联系我们